• 微信掃描關注
    紙引未來網公眾號

    紙引百科-訂閱號
  • 紙引未來網紙張產業鏈大數據平臺-客服QQ
    客服QQ:1708923858
    客服QQ:3620323674
    客服QQ:401369780
    客服電話:020-82025252
  • 020-82025252
  • 查看抖音

    利紅系統

    抖音掃碼關注

  • 掌上紙引未來

    微信掃碼

    紙引百科-手機版首頁

    手機版

    紙引百科-紙引行情

    紙引行情

    紙引百科-紙引匯采

    紙引匯采

    紙引百科-利紅系統

    利紅系統

 積分商城 商務中心 |
紙引未來網
快速找貨
紙引未來網-利紅系統

紙引行情-小程序

 
當前位置: 首頁 ? 資訊 ? 紙業新聞 ? 正文

造紙行業10項成果獲2024年度中國輕工業聯合會科技進步獎

放大字體??縮小字體 發布日期:2025-02-05??來源:中國造紙雜志社??作者:中國造紙雜志社
核心提示:紙引未來網訊 2025年1月20日,中國輕工業聯合會發布《2024年度中國輕工業聯合會科學技術獎獲獎項目目錄》。中國輕工業聯合會科學技術獎旨在對為我國輕工業科技進步、經濟社會發展、輕工行業現代化建設做出較大貢獻的...

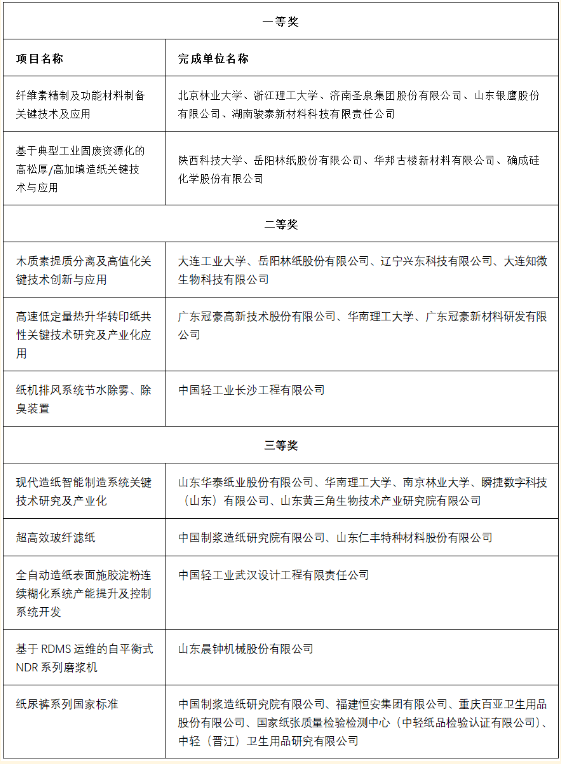
紙引未來網訊  2025年1月20日,中國輕工業聯合會發布《2024年度中國輕工業聯合會科學技術獎獲獎項目目錄》。中國輕工業聯合會科學技術獎旨在對為我國輕工業科技進步、經濟社會發展、輕工行業現代化建設做出較大貢獻的科學技術人員和組織給予獎勵。此獎項每年評審一次,范圍涉及食品、家電、輕工機械、五金、陶瓷等44類輕工產品制造業,被認為是輕工業的“榮譽勛章”。2024年度中國輕工業聯合會科技獎獲獎名單涵蓋了技術發明獎和科技進步獎兩大類獎項。造紙行業共有10項成果獲2024年度中國輕工業聯合會科技進步獎,其中,一等獎2項,二等獎3項,三等獎5項

2024年度中國輕工業聯合會科學技術進步獎獲獎項目

造紙行業10項成果獲2024年度中國輕工業聯合會科技進步獎

 

紙引未來網是一個造紙印刷包裝的大數據服務平臺,為您提供包裝紙價格指數、文化用紙價格指數、生活用紙價格指數、特種紙價格指數、廢紙價格指數、紙漿價格指數,采購訂單,廣告推廣,免費找貨等服務。官網網址:http://m.nwmattresscenter.com

?



【免責聲明】

1、紙引未來發布此信息目的在于傳播更多信息,與本平臺網站立場無關。

2、紙引未來不保證該信息(包括但不限于文字、數據及圖表)全部或者部分內容的準確性、真實性、完整性、有效性、及時性、原創性等。

3、如有侵權請直接與作者聯系或書面發函至本公司轉達,及時給予刪除等處理。

?
[ 資訊搜索 ]? [ 加入收藏 ]? [ 告訴好友 ]? [ 打印本文 ]? [ 違規舉報 ]? [ 關閉窗口 ]

?
0條 [查看全部]  相關評論

?
推薦圖文
推薦資訊
點擊排行